本文是一篇财务管理论文,本研究基于后补贴时期的政策环境,以新能源汽车产业补贴支持政策的演变历程为时间脉络,采用案例研究法,从创新投入、创新产出、创新效率、创新效果四个层面分析政府补贴政策调整对比亚迪企业创新活动的作用机制。
第一章绪论
1.1研究背景与意义
1.1.1研究背景与问题
在化石能源支撑全球经济增长的趋势下,其环境负外部性日益显现。煤炭、石油等不可再生资源过度开发导致能源安全风险加剧,燃烧产生的PM2.5、氮氧化物等污染物使300余个城市大气质量长期超标。这种“发展-污染”的二元困境在新型工业化背景下尤为突出,数据显示我国单位GDP能耗仍是世界平均水平的1.5倍,凸显经济转型的紧迫性。
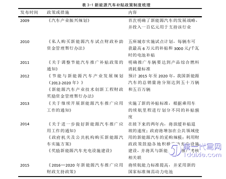
政策演变显现出生态文明建设的战略转向。自十八大将生态文明纳入“五位一体”总体布局,到“十四五”规划明确生态经济占比提升至25%,政策导向完成从“唯GDP论”向绿色发展的范式转换。特别是“双碳”目标的提出,倒逼产业体系进行低碳化重构。在此背景下,新能源汽车作为技术密集型战略产业,其发展轨迹具有典型研究价值:从2009年《汽车产业调整振兴规划》首次确立新能源汽车战略地位,到“中国制造2025”设定2025年新能源车渗透率20%的技术路线图,政策组合拳持续发力。国家通过“863计划”专项投入超200亿元,构建涵盖研发补贴(单车最高50万元)、消费端免税(累计减免税额超3000亿元)、生产端加计扣除(研发费用抵免比例提升至175%)的政策激励体系,驱动产业完成从跟跑到领跑的跨越——新能源车销量从2015年33万辆跃升至2022年688.7万辆,8年间实现20倍增长,印证了制度创新与技术创新的协同效应。

1.2研究内容与方法
1.2.1研究内容
本研究系统构建新能源汽车产业政策演进与企业创新响应互动分析框架,聚焦财政支持工具全周期作用机制。基于政策生命周期理论,将政府补贴划分为四个演进阶段:政府补贴介入期(2009-2012)、政府补贴推广期(2013-2016)、政府补贴退坡期(2017-2022)和“后补贴”期(2023至今),通过比亚迪纵向案例分析揭示不同阶段政策工具对企业创新策略的差异化影响。
第一部分,绪论。引入背景,阐述理论、现实意义;用文献研究法,探索过去政府补贴政策演变对新能源汽车企业创新绩效影响的研究现状;介绍本文的研究方法、技术路线和创新点。
第二部分,概念界定与理论基础。明确政府补贴等相关概念,并结合本文所涉的资源配置理论等理论。
第三部分,新能源汽车产业政府补贴的基本情况,介绍产业政府补贴的演变进程和新能源汽车创新概况分析。
第四部分,比亚迪企业政府补贴的基本情况。对比亚迪公司进行简要介绍,并说明其创新绩效概况和所获政府补贴的基本情况。
第五部分,分析政府补贴对比亚迪创新绩效的影响路径。分别分析政府直接补贴和税收优惠对创新绩效影响路径和实施效果。
第六部分,分析政府补贴退坡对比亚迪企业创新绩效的影响效果分析。分别从创新投入、创新产出、创新效率和创新效果四个方面分析影响效果。
第七部分,结论与建议。简要概括全文,提出结论和建议。
第二章理论基础与文献综述
2.1基本概念
2.1.1政府补贴
本论文依据中国财政部2017年5月修订的《企业会计准则第16号——政府补贴》及其配套解释文件(2018年2月、7月发布),对政府补贴的会计处理框架进行规范。根据准则界定,政府补贴特指企业非交易性获取的公共资源,明确排除了政府以投资者身份进行的资本性投入。在政策实践层面,此类经济行为本质上是政府为矫正市场失灵、推动产业转型而实施的宏观调控工具,其表现形式既包括货币性资源转移,也涉及非货币性资产让渡。
从政策工具维度考察,政府补贴具有多层次内涵:狭义层面特指财政资金的直接转移支付,广义范畴则延伸至税收减免、政府采购倾斜等政策工具。本研究基于新能源汽车行业特征,结合案例企业比亚迪的公开数据可得性,将观测对象聚焦于直接财政补贴与税收优惠两大核心类型。其中,直接补贴涵盖研发专项拨款与基础设施建设补贴,税收优惠则具体表现为研发费用加计扣除、特定所得税优惠等政策安排。
2.1.2新能源汽车
本论文采用技术参数与行业标准双重界定的方式,对研究对象进行定义。“新能源汽车”特指采用新型能源供给系统的环境友好型车辆,其核心特征体现在能源转化体系的技术革新,具体表现为驱动系统对传统内燃机的根本性替代。根据中国《新能源汽车产业发展规划(2021-2035年)》的技术分类标准。技术维度界定有狭义范畴聚焦电能驱动技术路线,涵盖:纯电动车辆(BEV),电池能量密度≥160Wh/kg,续航里程≥400km(NEDC工况);插电式混合动力(PHEV),纯电续航≥50km,综合工况油耗≤1.6L/100km;燃料电池汽车(FCEV),系统额定功率≥60kW,氢气存储压力≥70MPa以及其他新能源车型。
2.2理论基础
2.2.1资源配置理论
资源配置理论的学术渊源可追溯至18世纪古典政治经济学体系。经济学奠基人亚当·斯密在《国富论》中首次系统论证了市场机制对资源分配的基础性调节功能,其提出的“无形之手”原理揭示了价格信号引导生产要素自发流动的内在规律。随着大卫·李嘉图对比较优势理论的完善、莱昂·瓦尔拉斯构建一般均衡分析框架以及阿瑟·庇古创立福利经济学,资源配置理论逐步形成微观经济学的核心支柱。进入20世纪后,伴随新古典主义学派对边际分析工具的深化,该理论在解释市场失灵、外部性矫正等方面取得突破性进展,为现代混合经济体制提供了重要的理论支撑。
从经济学视角界定,资源配置本质上是社会主体在特定时空维度中,基于资源稀缺性特征与多样化需求结构,将人力资本、物质资源、技术要素及信息数据等生产要素进行跨区域、跨部门、跨项目的动态组合。其核心命题在于如何通过科学配置策略,在资源约束条件下实现帕累托最优状态,即在不损害其他主体利益的前提下达到社会福利最大化。这种优化过程不仅涉及静态效率的考量,更需兼顾代际公平、生态承载力等动态均衡要素,从而构建起可持续发展的资源配置范式。
补贴退坡倒逼企业优化内部资源配置,减少对补贴的依赖,转向市场化融资,可能激发更高效的创新模式,聚焦核心技术而非低端产能。
第三章政府补贴政策演化与新能源汽车行业创新绩效概况....................17
3.1新能源汽车的政府补贴政策演变过程...............................17
3.1.1政府补贴介入阶段(09-12年)..............................17
3.1.2政府补贴推广阶段(13-16年)..............................18
第四章案例选择与基本情况介绍..........................................30
4.1案例选择原因与数据收集.........................................30
4.2比亚迪企业概况.................................................31
第五章政府补贴退坡对比亚迪企业创新绩效的影响路径分析..................43
5.1政府直接补贴对比亚迪企业创新绩效的影响路径分析.................43
5.1.1政府直接补贴的实施效果...................................43
5.1.2资源属性层面的路径分析...................................49
第六章政府补贴退坡对比亚迪企业创新绩效的影响效果分析
6.1创新投入分析
创新投入主要包括资金支持和人才积累两大类,分别可以用研发投入金额和研发人员数量两个指标来反映。图6-1、6-2展示了2013-2023年比亚迪的研发投入金额和增速以及研发人员数量和增速。
6.1.1研发投入金额分析
图6-1比亚迪研发投入金额情况表展示了2013-2023年比亚迪研发投入金额、政府补贴金额及补贴占研发投入比例。研发补贴金额的具体构成,包括政府直接补贴中用于研发的部分及其他相关补贴项目。2013至2017年度研发经费数据的纵向分析,可以观察到显著的阶段性变化特征。在政府财政补贴削减措施推行前,该企业的研发支出呈现渐进式增长态势,年均增幅维持在5.8%-7.2%区间。值得注意的是,在补贴政策调整后的首个完整会计年度,研发投入规模缩减至49.89亿元人民币,创下近五年最低纪录。然而随后三年间,研发经费增长率实现V型反转,复合年均增长率达到42.7%,至2023年末累计研发投入突破399.2亿元大关。这一数据演变轨迹表明,财政补贴政策的调整对企业创新投入的影响呈现明显的时滞效应。具体而言,政策变更当期的确造成了研发预算的暂时性收缩,但随后三年间企业通过优化资源配置、强化内生创新能力等举措,不仅完全抵消了政策调整的短期冲击,更实现了研发强度的持续性提升。这种“政策冲击-短期调整-创新反弹”的发展模式,为研究产业政策转型与企业创新战略的互动关系提供了典型案例。对于研发补贴占研发投入比例波动下降的趋势,其背后的原因是随着比亚迪业务拓展和研发投入的持续增加,企业自身对研发的资金支持能力逐渐增强,导致补贴占比下降;同时,政府补贴政策的调整也可能使补贴金额相对减少。

第七章研究结论与建议
7.1研究结论
(1)政府补贴退坡对新能源汽车企业的创新绩效提升具有正向影响。
随着补贴政策逐步退出,企业为应对市场竞争压力,主动加大研发投入强度。23年至今,“后补贴”阶段政府补贴已完全退出。政府实行补贴退坡政策的目的一是为了减少企业对政府补贴的依赖性,二是为了倒逼企业自主创新。从比亚迪企业创新效果分析来看,政府补贴退坡在一定程度上达到了目的。政府补贴退坡,加强了企业的创新投入、产出、效率和创新效果,提高企业的研发水平,促进企业的创新绩效。从长期看,企业的研发能力的提高,可以促进企业提升资产运营能力、盈利能力、成长能力以及未来前景,从而促进企业绩效。
(2)政府补贴退坡对新能源汽车企业研发投入提升具有正向影响且存在滞后性。
目前我国新能源汽车进入加速发展新阶段,但也同时面临着驱动电机、电池等核心技术创新能力不强,市场竞争残酷等问题,因此我们要坚持创新驱动的理念,发展新能源汽车产业的自主创新能力。政府补贴退坡为企业的技术创新提供动力,形成“补贴退坡→减少企业政策依赖→倒逼研发强度提升→增强核心竞争力→推动创新绩效(资产运营/盈利/成长能力)→长期企业绩效提升”逻辑链条。政府补贴退坡对新能源汽车企业研发投入的影响存在滞后性,对滞后一期的研发投入也有正向影响,说明补贴信号具有一定的持续性。
参考文献(略)