这是一篇中国古代文学博士论文代写范文,这篇论文代写以 民国时期;小说史学;小说史著;学术史研究;为研究论点。本文以小说史著为重点考察对象,旁及郑振铎、阿英、胡适等人的史论文章,更多散见于报刊的史论则未能细致考察。最早提出“中国小说史”概念并在理论上提倡小说史研究的,是 1907 年王钟麒发表于《月月小说》的《中国历代小说史论》。
目录
中文摘要
Abstract
绪论
第一章 民国中国小说史学勃兴背景
第一节 明清以来小说的社会功能与价值被逐步认可
中国古代小说的产生和发展,远远滞后于诗文,社会经济和抒情文学发展到一定阶段后叙事文学才逐渐产生,这既受文学发展的客观规律限制,同时也受制于人们长期形成的轻视小说的传统观念。古时小说地位的升沉和态度的臧否往往呈现为民间和官方两种走向。唐以前官方话语占据主流,小说在史志文献中被视“小道”“史之附庸”。庄周的“饰小说以干县令,其于大达亦远矣”(《庄子·外物》)将“小说”与“大达”相对,所言的“小说”虽非现代意味的小说,但轻鄙“小说”的这种风气却被后世继承了下来。西汉时期班固在据刘歆《七略》改撰而成的《汉书·艺文志》中便说道:小说家者流,盖出于稗官。街谈巷语,道听途说者之所造也。孔子曰:“虽小道,必有可观者焉,致远恐泥,是以君子弗为也。”然亦弗灭也。闾里小知者之所及,亦使缀而不忘。如或一言可采,此亦刍荛狂夫之议也。①班固认为“小说家”出于细致琐碎,属于“街谈巷语”“道听途说”之“小道”,即使有些微的社会功用,也是“刍荛狂夫之议”,意义不大。“诸子十家,其可观者九家而已”,史家出于维护统治的目的表现出对小说的轻视态度。班固的这一番言论亦对中国古代各时期的小说批评和小说批评家产生了无法忽视的影响,如长孙无忌编修《隋书·经籍志》便保留了班固的说法:“小说者,街说巷语之说也。”

第二节 文学史传入与文学观念转变
中国古典文学以文章学为中心,文学或文章学从先秦发生,到魏晋确立,“文学”以及“文章”的概念非一经确立便一成不变,而是在后世不断添加或衍生新意。“论文学者,必包括一切著于竹帛者而为言:凡无句读文如图画、表谱、簿录、算草,有句读文如赋颂、哀诔、箴铭、占繇,古今体诗、词曲之有韵文,学说、历史、公牍、典章、杂文、小说之无韵文,皆得称之文学。”②总体而言,在中国传统学术体系内,文学以儒家经典或诗文所代表的词章之学为主体,又将其它众多学科门类涵盖在内,讲究一种文、史、哲不分家的融合贯通。直到 1902 年清政府颁布《钦定京师大学堂章程》时,还在文学科下列经学、史学、理学、诸子学、掌故学、词章学、外国语言文字学七门。与此同时,西方的文学观念及知识体系传入。藤田丰八《支那文学史(全)》“例言”指出,在中国存在文学与实用文字混杂的现象,一方面史传论策类作品都可以从文学的角度去考察;另一方面,往往又是以狭义的伦理道德标准去判断诗赋小说的价值,因此,很难对文学与非文学做出区分③。可见,此时以藤田氏为代表的日本学人已初步具有纯粹的文学意识,且参照西方关于“文学”概念的界定认为小说、诗歌、戏曲是文学的门类。明治三十九年(1906 年),太田善男著《文学概论》,将“纯文学”“杂文学”对举,前者为“情的文学”,包括律文诗(吟式诗)与散文诗(读式诗);后者为“知的文学”,包括伦理、政治、历史、哲学、科学、宗教、美术、社会八个类别④。“纯文学”概念对王国维、鲁迅、黄人、周作人、谢无量、朱希祖等人的文学观和文学史研究产生深刻影响。如周作人言:“夫文章一语,虽总括文、诗,而其间实分两部。一为纯文章,或名之曰诗,而又分之为二:曰吟式诗,中含诗、赋、词、曲、传奇,韵文也;曰读式诗,为说部之类,散文也。此他书记论状诸属,自为一别,皆杂文章耳。”①由此,中国学人开始将古代的“文学”赋予新意,并广泛用于小说研究。1914年,吕思勉在《小说丛话》中把小说分为“纯文学的小说”“杂文学的小说”,认为“中国旧时之小说,大抵为纯文学的小说。如《镜花缘》之广搜异闻,如《西游记》之暗谈医理,似可谓之杂文学的小说矣。然其宗旨以供人娱乐为目的,则仍为纯文学的小说也。”②近现代的纯文学观将文学界定为了诗歌、文章、词曲、小说这些四类样式,其中小说、词曲与诗、文并立,足见其地位的抬升。“清末民初,‘小说’一词被日本学者借用与西方术语对译,又经晚清学人移植重建、古今转换,生成为现代学术新语。从 20 世纪初开始,小说研究逐渐成为中国古典文学研究之‘显学’,其学术研究体系正是以作为现代文学术语的‘小说’为核心,以其现代内涵为基础加以构筑的。”③贯穿于清末民初学术研究中的“纯文学”“杂文学”之辨,使小说的纯文学特性得以凸显,“小说”一变为现代文学的术语。
第三节 现代教育的推行与小说史学的初创
1898 年戊戌变法以康有为、梁启超为首的维新人士推行新政,改革内容中有两项与教育有关:一是创办新式学堂,一是科举废除八股。同年创办了近代第一所国立大学——京师大学堂(北京大学和北京师范大学前身)。但科举一日不废,人们对其的拥趸毕竟阻碍了新式学堂的发展,于是 1905 年 9 月 2 日袁世凯、赵尔巽等递折请求立停科举以推广学校,清政府遂在同年宣布废除科举制。科举制废除以后,以现代大学为首的新式学堂和现代教育制度方逐渐发展起来。新文学倡导者的重视与推崇,使小说、小说史进入了现代教育体制,成为学术研究对象,催生了讲义型小说史著,并因此建立起具有现代学科意义的中国小说史学。小说史学一跃成为 20 世纪文学研究中的一大显学,吸引了大批杰出学人投入其中。我们不由地思考,从“文学科”到“中国文学门”(“国文门”),“文学史”在什么时候进入大学课堂,“小说”“小说史”课程又在何时引入并如何推行?一、“小说”“小说史”逐步成为现代教育中心课程小说、小说史课程能进入现代教育体系,并成为现代教育的中心课程,除小说自身地位逐步提高外,还与政府颁布的一系列教育政令与现代大学不断改进的学制、机构组织密切相关。
第四节 中西交融带来小说史学方法的完善与更新中国文学史最早被政策认可且进入现代大学,是在 1904 年的《奏定大学堂章程》。1902 年颁布的《钦定京师大学堂章程》中的“文学科”包含了经学、史学、理学、诸子学、掌故学、词章学、外国语言文字七门课程①,还未涉及到文学史的内容。等到了 1904 年《奏定大学堂章程》的“中国文学门”主课有文学研究法、说文学、音韵学、历代文章流别、古人论文要言、周秦至今文章名家、周秦传记杂史周秦诸子②七门,其中赫然出现了“历代文章流别”,该课要求仿日本的中国文学史自行编写讲义讲授,直接促成了林传甲《中国文学史》的产生。此时文学课程的讲授对象虽然已经涉及历朝文学的发展与演变,但仍以旧的经史诸子之学为上课重心;文学以“文章”一词简括,小说与辞赋、制举、公牍、语录等诸多文体杂陈其中,还涉及部分现在看来并非文学的内容。虽然“文章”的内涵和外延与现代意义上的“文学”还不太一致,但这里算是中国传统辨明流别的研究方式与西方学术中文学史的著述方式、研究路径在大学教育中的第一次接轨。而“小说”此时还没在大学中成为独立课程,同年在京师大学堂里发生的一件事,尤为反映当时学堂内的普遍风气:“(班长翟士勋)携《野史曝言》一书,于自习室谈笑纵览,既经监学查出,犹自谓考社会之现象,为取学之方”,结果被大学堂总监督惩处:“似此饰词文过,应照章斥退;故念初次犯规,从宽记大过一次,并将班长撤去。”③1916 年蔡元培正式就任北大校长后,抱定“大学者,研究高深学问者”④之宗旨,致力于变革北大学术和思想,大力延揽“积学而热心的教员”,遂聘请陈独秀为北大文科学长。陈独秀的到来为北大带来了新文学的火种,北大的中国文学门(简称“国文门”)就此焕然一新。当时的国文门分设了文学史与文学两科,1918 年新成立的教授会对这两科教学内容和方法的规定是:“文学史在使学者知各代文学之变迁及其派别”,“文学则使学者研寻作文之妙用,有以窥见作者之用心,俾增进其文学之技术。”⑤课程的设计也相应的由文学史和文学组成,朱希祖教授“中国古代文学史”,吴梅教授“词曲”和“近代文学史”⑥。在正式确定学科课程之前,1917 年建立的北大国文门研究所便将此前“难登大雅之堂”的小说。
第二章 民国中国小说史学的文献准备与生成
第一节 小说文献学与民国中国小说史学的生成
至于 1917 年秋天进入北大任教的吴梅,其编写文学史讲义,不能不受同事鼓吹新文化的影响,小说作为纯文学的范畴,必然会被大书特书。但吴梅不擅长研究小说,所用材料论述多沿袭前人,如曾毅《中国文学史》,仅在拿手的戏曲上有所发挥,所以其小说部分研究价值不高。近代的中国文学史具有某些现代性的因子,但同样难免体例混杂、概念不清的弊病,是清民之际许多文学史存在的问题。在文学史中,我们可以看出哪些门类研究起步较早,哪些门类研究起步较晚,如小说较之文章研究较晚,小说中的章回小说、唐传奇等较之古小说研究较晚,起步较晚的门类难免存在独立性欠缺的问题。同时出现部分朝代的小说史漏书的情况,如谢氏文学史未提唐代小说。这些文学史有可取之处,但大多“粗陈梗概”,为中国小说专史的撰写留下了充足的发挥空间,小说研究的一些题中之义,比如何为小说、小说分期、小说分类、小说经典、小说的艺术特征等还待小说史专著进行进一步思考与完善。
第二节 鲁迅的小说辑录工作与小说史生成
一、明清以来小说辑录概况小说辑录的动机有两种:一是以辑录为目的,一是以辑录为手段。以辑录为目的,即以辑集小说文献为工作,其实现的形式是辑录成书;以辑录为手段,即在小说研究、小说史研究中以辑录为手段,其实现的形式是将文献散见于研究、整理成果之中,进一步发展也可辑编成册①。明清到晚清近代的辑录形式基本为前者,对辑录成果未展开进一步研究;民国之后多为后者,以辑录为方法展开辑录活动,并将成果用于小说研究。小说文献辑录分为小说文本的辑录和小说资料的汇编两部分,现就各自的情况进行概述。(一)小说文本的辑录清代乾嘉道咸之际对小说文本的辑录逐渐增多,源于此时文坛埋首故纸堆的风气,虽然辑佚家们如马国翰、黄奭、王谟、严可均等多集中于经史,很少有人留心小说的辑佚,但会因小说被历代史志视作史部或子部的一类而加以著录,这一定程度上推动了小说辑录进程。古小说辑佚于清代有乾隆年间陈世熙的《唐人说芸》,存在校刻不精、辨别有误的问题,鲁迅写过《破〈唐人说芸〉》指陈缺漏;清光绪九年马国翰辑《玉函山房辑佚书》较具有代表性,书中的“子编小说类”辑录了先秦汉魏小说包括《青史子》《宋子》《裴子语林》《笑林》《郭子》《元中记》(《玄中记》)《齐谐记》《水饰》八种,前有序说明卷数、作者、出处,该书为鲁迅《古小说钩沉》的参考书目之一,但数目和内容上均不及鲁著。近代最早开始辑佚小说文本的人为叶德辉,1911 年叶氏观古堂刊刻了其辑录的《唐开元小说六种》。叶氏辑录多采取“以各书所引完者居首,而以删节有异者,低附逐条之后”②的方式,使许多重复文字充斥篇幅,并且叶德辉并未进行小说史研究相关研究,是单纯的辑录行为。
第三节 孙楷第的小说目录学建构与小说史生成
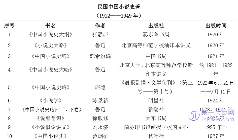
现代意义的小说目录学要从孙楷第诸书目拉开序幕。孙氏从小说书目编撰,小说版本目录学建构,到小说史撰写,体现了小说版本目录学与小说史研究的双向渗透、交互影响。在审视孙楷第的小说目录学成就时,我们有必要首先对明清以降的小说目录整理传统进行梳理,方能于具体的历史学术脉络中,确定其研究的推进与创获。一、明清以来小说目录的整理概况鲁迅《中国小说史略》第一篇“史家对于小说之著录及论述”系统梳理了从汉代至明清官私修书目中对于小说之著录,鲁迅治小说史学便是从整理小说目录切入。根据他的整理,可以发现古代的官修书目中,唐以后的“小说”隶属于经史子集四部中的“子部”,且仅录文言小说,白话小说一概不录。直到明代藏书家王圻《续文献通考》、高儒《百川书志》出现,《三国志演义》《水浒传》这类通俗小说方得以入录书目。但纵观古代所有文献目录,小说从未出现过专目,即使捎带被著录,也是凤毛麟角。“中国对于小说向视为琐屑小道,不足以登大雅之堂,故无人注意。
第三章 民国中国小说史著研究
第一节 民国中国小说史著通论
一、“小说史著”概念界定
二、民国中国小说史著概观与探要
第二节 民国中国小说史著的著述体例
第三节 民国中国小说史著者的代表性史观
第四节 民国中国小说史著研究三题
第四章 奠基与拓新:民国小说史学个案考察
第一节 方法与路径:胡适的小说史研究示范
第二节 “鲁迅时代”:鲁迅的小说史学典范作用及影响
第三节 从指瑕《史略》始:胡怀琛、阿英小说史的创新书写
第五章 民国中国小说史学的特点、地位及影响
第一节 民国中国小说史学的特点
民国小说史学特点有三:贯连古今,继承中国古代学术;融汇中西,用中西眼光看古代小说;体系初呈,学科化的总特征。学术史研究一方面为梳理,一方面为评价,一方面为设想。我们有必要把民国时期的中国小说史学放在古代、当时、今天的宏通学术链条中进行价值、局限及影响的再次评估。在中国小说史学诞生百年之际,回望过去方能为之后研究提供可行性经验。第一节 民国中国小说史学的特点一代有一代之学术。民国处在古与今、传统与现代的交界点,民国学术气氛加之中国小说这一古典课题铸造了具有民国特色的中国小说史学。民国中国小说史学既有史实的宏观描绘,又有文类的精微考释,在研究视野方面注意打通中、西、古、今,在研究理路上注重小说研究与历史研究的有机融合。总的来说,其特点表现为在学科化的体系建构下吸纳积学、熔铸新知。既继承了中国古代学术研究成果,又吸纳外来之西学并自觉熔铸时代思潮。传统“积学”和西方“新知”融合,最终生成了中国小说史学这一新兴学科。一、贯连古今:对中国古代学术的继承有学者谈及 20 世纪学术史回顾的问题,“不在于其是否过分夸大了域外文学的作用,而是撇开传统文学的创造性转化。......外来影响只能起刺激和促进的作用,真正起决定性作用的变革动力应该来自这一文学传统内部。”①固然小说史学科的建立受外来思潮的影响很大,但也无法否认中国深远的历史意识、著史传统与文学的关系,以至于它一经产生,便迅速蓬勃发展起来。小说史学同时横跨了小说研究和史学两个学科,所以民国小说史学在研究理路上格外注重传统史学与小说研究的有机融合。(一)从中国传统史学中吸取养分1945 年顾颉刚《当代中国史学》将中国小说史的产生归为外来影响下中国史学的新变之一,坚持小说史的本质是“史”,进而将小说史纳入史学范畴,属于史学中的专门史部门。虽然有失偏颇,但可见 20 世纪上半叶便有学人关注到小说史介于小说与史学之间的特性,民国学人的小说史书写借鉴了史学的体例设置、历史分期、话语惯例,在方法论上则体现为“文史结合”。中国传统史学体例包括编年体、纪传体、国别体、纪事本末体等。小说史的著述体例部分参考了中国传统的史书体例。如王无为给张静庐《中国小说史大纲》作序言张著“以史记编年之例,科学分类之术”把握中国小说,张著是结合中国历史与小说发展实际给小说史划段。再比如“以体类为经,以时间性为纬”的小说史,则近似于史书中“以事类为纲”的纪事本末体,围绕小说一体类的渊源流变详细阐释。同时,前述民国小说史著通常并不仅使用单一体例,呈现出多体例融合的“综合的创造”①的时代特色。如范烟桥《中国小说史》谈是书体例:“以时代为纲,以著作为目,而以作者经纬之。”②在纵向上采取“以时代为纲”的编年体,在横向上“以著作为目”“以作者经纬之”则更近似于的“以人物为纲”的纪传体。民国小说史撰写体例中以发展阶段或朝代为经者,在小说史分期上基本依照历史的分期,分为秦、汉、魏晋南北朝、唐及五代、宋、元、明、清,又会出于著者的小说史观或小说自身发展情况作适当的调整,如整合唐宋或宋元。细数民国小说史家,“稍有创用之才者”且自成体系者有四,一为鲁迅,其《中国小说史略》开创了小说通史之体例,将小说史研究对象推溯至先秦诸子;一为胡适,其章回小说考证为小说史研究指示新路径,风行草偃,后进众多;一为胡怀琛,敢于突围,开启了从小说内在结构的演变考察小说发展进程的新途径;一为阿英,开启断代史撰写,标志着民国小说史学的发展和深化。其中鲁迅、胡怀琛、阿英三者,都是在小说史著体例上下工夫,其体例不脱传统史书的范畴。顾炎武云:“古人作史,有不待论断,而于序事之中即见其指者,惟太史公能之。”③梁启超亦曰:“能因袭而不能创作。中国万事,皆取述而不作主义,而史学其一端也。”④民国小说史著多述而不论、论而不断,不待论断而在梳理前人中见旨意的撰史笔法是对史家的自觉追寻。如谭正璧言“文学史是历史的一种”,并根据梁启超《中国历史研究法》中史学的定义,衍生出文学史的定义,即“叙述文学进化的历程,和探索其沿革变迁的前因后果,使后来的文学家知道今后的文学的趋势,以定建设的方针”⑤。于是谭氏坚持“历史是属于‘述’而不属于‘作’的,文学史是历史之一方面,当然也是属于‘述’而不‘作’”⑥的文学史写作方法。谭氏的文学史观亦统领其小说史研究,其小说史著多是对前人研究的补充和完善,较少独特见解。谭著尤其为鲁迅《史略》作了大量的史料补充、观点深化工作。在方法论上体现为“文史结合”,故在文学性的小说史研究中增加了史学观照,强调将古代小说还原到历史语境中,才能充分认识小说文体性质。新史学的引入,提醒小说史研究者留心古代小说与社会政治、文化、士人知识结构的关系,将小说文本还原到多元纷繁的历史语境当中,借以窥视文本背后的社会文化心理。古代小说的很多特质难以归类,只有突破单一的文学研究或史学研究,才能把握古代小说体类生成与演变的历史语境和背景原因。反过来,可以以小说为史料,作为史学研究的补充,实现“文史互证”。最早提出将小说视作史料的为梁启超,言“非惟诗古文辞为然也,即小说亦然......须知作小说者无论骋其冥想至何程度,而一涉笔叙事,总不能脱离其所处之环境,不知不觉,遂将当时社会背景写出一部分以供后世史家之取材。小说且然,他更何论,善治史者能以此种眼光搜捕史料,则古今之书,无所逃匿也。”①将小说与经部、集部之文一并视作历史研究的史料。之后顾颉刚的《当代中国史学》,提倡“以小说补史”,“因为旧小说不但是文学史的材料,而且往往保存着最可靠的社会史料,利用小说来考证中国社会史,不久的将来,必有人从事于此。”②鲁迅的《中国小说史略》不仅“承袭自乾嘉学派的‘朴学’方法,即重视材料、认真考证、立论惟求征信精严的传统的史学方法”,甚至普遍存在着“把小说作为历史来读”,当作“历史现象来分析”的现象③。刘开荣《唐代小说研究》,可谓“文史结合”“文史互证”的典范。在“序论”中,刘氏提出要“把‘史’的研究和小说的研究,看得同等重要”④。在考论唐代小说体制、源流以及内容、形式的同时,用了较多的笔墨关注、讨论了唐代小说发展的社会、政治背景,在小说史中描述并建构时代社会生活及意识形态面貌显然是受到其师陈寅恪“以诗证史”治学方法的影响,书中也有不少地方援引了陈寅恪的论述和观点。同时,刘氏受陈寅恪“以诗证史”影响,“以小说证史”,把小说视作史料。“在所有唐人传奇小说中,《李娃传》的确是第一流的作品。尤其是小说中有几处极动人而又深刻反映唐人生活的场面,如郑生初访李娃的一幕,描写一见倾心的恋爱及妓女的生活甚为生动。
第二节 民国中国小说史学的地位及影响
处于中国近现代历史交汇阶段的民国,其学术研究呈现出一种传统与现代交融的特质,作为现代学术重要组成部分的中国小说史学,亦不例外。这一特质,决定了对民国中国小说史学价值及影响的认识,有必要放在古代与现代中国小说研究的体系内,以及中国小说史学在民国与当下的史学史链条中,进行整体评述,方能合理体认。而对这一问题的认识,又可为 80 年代后学人们“重写文学史”的主张提供经验和思路。一、民国小说史学的学术地位民国小说史学的学术地位,体现在两方面:一是其作为古代小说研究传统继承与转化的关键节点,二是其作为小说研究现代化的开端与重要标志。(一)古代小说研究传统继承与转化的关键节点中国古代小说长期为儒家正统思想排斥,列于十家之末,虽始终未能被历代主流学术研究容纳,但其发展源远流长,内涵丰富驳杂,体系嬗变有绪。可以说,中国古典小说研究,从汉代到清末以来,在内部已经发展出高度成熟且自足的考据、评点传统。近代以来,随着西方学术体系和小说观念传入,小说正式进入主流研究领域,形成自己的学术研究体系与学科范畴。民国时期作为古代小说研究的重要转型期,其时的中国小说史学承担了古代小说研究学术转型的重要任务。民国以来形成的小说史学,是以“学科化”为核心的现代小说研究体系的一个重要组成部分,这种“小说史”的研究方式恰当及时地总结了中国古代的小说研究成果,亦受西学影响,对古典学术传统有所新变,可视作继承并转化古代小说研究传统的关键节点。民国中国小说史学第一次以学科性质全面继承、总结中国古代的小说研究。我们现在谈民国的学术成就,多关注其受西方文学观念影响的“创新性发展”,但民国小说史学在新变的同时,不妨对古代小说作诸子学、文献学考察,对具体作家作品进行评点、鉴赏式研究。在小说史研究中,既有将产生之初的“小说”置于诸子学范畴的考察,又有基于传统文献学与经史观的目录、辨伪、辑佚,还吸纳了明清以来批评家的评点、小说论的精华,可谓是古已有之的小说研究形式与内容的集大成者。学者黄霖将中国小说研究史分为三期:文献学与经史观主导的研究期、评点学与小说论成熟的研究期、方法论与小说观新变的研究期。民国正处于“方法论与小说观新变的研究期”的开端,“开始由古代型向近代型的过渡”①。“中国之小说自来无史;有之,则先见于外国人所作之中国文学史中。”②世纪初学人已经意识到小说史研究付之阙如的局面,而外来文学范式与表述方式的强势介入,为传统小说研究体系的转型提供了催化剂。而民国小说史学正是这种“过渡”的产物,也是小说研究古今转化的关键,其产生更多还是来自外部因素的刺激,所以除了继承传统学术外,还存在对其的转化与发展。民国小说史学对古代小说研究传统进行的“创造性转化”在方法论上体现得极为明显。民国小说史研究普遍参考胡应麟、纪昀等人传统小说分类方式,又结合西方的分类方法和小说类型,最终形成了学科上融合古今中西的现代小说分类。以胡适为首的史家延续乾嘉学派的路数,又吸纳西方的实用主义哲学,发展了传统的实证研究所进行的一系列小说考证,最终“给予这些小说名著现代学术荣誉的方式:认定它们也是一项学术研究的主题,与传统的经学、史学平起平坐”③。中国古代小说研究史的新篇章由胡适、鲁迅二位学人正式揭开,不管是胡适的小说考证论文,还是鲁迅的小说史专著《中国小说史略》,其所代表的一种系统的、专论性质的小说研究方式,完全突破了带有随意性、漫谈式的小说研究传统。民国小说史学在总结固有之研究的基础上,变共时性阅读为历时性阅读,由可长可短,短则三五字的评点到动辄三、五万字,多达数十万字的皇皇巨著、长篇论文,从古代以小说评点为主体的印象式、随感式的横向批评方式,到符合现代学术规范的横向进行小说批评,纵向考察文本的源流、影响和意义变迁,对古典小说的阅读、思考方式与研究形式在民国小说史学处发生了巨大转变。由此观之,在基本范式、表述方式、阐述话语上,民国生成的小说史学已与古代的小说研究迥然不同。(二)小说史研究现代化的开端与重要标志民国时期是中国古代小说史研究现代化的肇始期与重要转型期,标志之一是中国小说史学的确立。这一时期的小说史研究达到了较高的学术水准,出现了数量可观、质量较高的中国小说史专著与论文,初步筑建了中国小说史的体系,基本奠定了随后小说史学的格局。民国中国小说史学打破了“中国小说自来无史”的尴尬局面,实现了小说史研究从无到有的飞跃,从文献学基础、小说方法论、小说史研究视角、小说史体系等多层面绘就中国小说史学盛景。第一,史料是中国小说史学赖以存在和展开研究的物质基础,民国中国小说史学在研究前后发见大量小说文献,直接或间接助力现代小说文献学生成。由于前人对古代小说的轻视,在 20 世纪初萌生的中国小说史学,几乎没有现成的文献资料,故而小说史学者首先要做的是资料的发掘与整理,在文献资料获取不方便的当时,全靠着力走访、抄录及他人的告知或赠予。如今的小说史编纂者,因文献获取较为方便且现成的文献整理成果已多,很难有先形成文献资料集再编纂小说史,或者小说资料集伴随小说史产生,作为其副产物的情况了。具体而言,民国中国小说史学对现代小说文献学的贡献,体现在小说校点、小说辑录、资料汇编、小说版本、小说目录与颇具文献学价值的小说序跋上。小说校点如亚东版章回小说的出版,汪原放、俞平伯、汪乃刚等学人进行了校点、句读工作;阿英也点校了宋元话本、吴趼人《痛史》等明清小说。小说辑录与资料汇编的代表为鲁迅,其《古小说钩沉》《唐宋传奇集》《小说旧闻钞》与《中国小说史略》的撰写、修订构成“互文”关系。小说版本的研究首推胡适,其《〈水浒传〉考证》》等论文基于版本比对以考证故事源流,直接促进了《水浒传》《三国演义》《红楼梦》等小说版本的搜集和情况确认,亦促使学界研究转向小说版本问题。小说目录首推孙楷第,其《中国通俗小说书目》等建构了科学的小说目录学,小说目录搜集、研究的成果又结集呈现于《小说史》中。颇具文献学价值的小说序跋则有胡适《〈水浒续集两种〉序》《〈三侠五义〉序》,胡怀琛《搜神记序》等。这些文献学成果作为小说研究的基础资料,其价值不言而喻。
结语
晚清民国时期的中国社会正经历着前所未有之变革,古与今、中与西在此时碰撞交融,中国的小说创作和小说研究正沿着古今中西融合的现代化道路行进,新、旧更迭,传统、现代转型是此时学术的重要课题。尽管传统的研究方法并未绝迹,甚至在某些方面取得了相当的成绩,然而代表这一时代潮流的是一种新的样式、方法和观点。这种新的样式,以学术专著和论文为主,其方法和观点则融合中西、兼收并蓄。作为这种研究代表的民国中国小说史学,创造性地以西方研究之体式,观照中国本土之旧小说,采纳中西之方法,建立中国独有的小说历史书写和阐述话语,并缔造小说史学研究之体系,在学术发展历程中具有独一无二的典型意义。民国中国小说史学兴起与发展的过程中,存在一些难以忽略的问题。首先,其时新文化运动声势浩大,民国学人为什么还要致力于研究旧小说?一方面,西方学术新形式、方法和观点的传入,刺激和启发了学人对旧文学进行回望与总结;另一方面,新文学的创作与研究需要从旧文学中汲取养分。民国学人以科学的标准重新审视古典小说,把神话到五四以来的新小说,看作一个整体,以便在小说史上重排座次。这就有理由把古典小说“抬进文苑”,把小说史视作一门新学科。鲁迅讲授与编撰《中国小说史略》的目的之一,是为新小说创作寻根溯源。新小说创作总得有个源头,如果用更宏阔的眼光去观照,它只是中国小说发展史上一个新的阶段。旧体式如何脱化出新体式,可以从史的研究中寻求答案。因为一部小说史即是对小说作品继承与革新这一嬗变过程的总结。从这个视角检视民国时期的中国小说史学,会发现它并未脱离时代。其浸润时代思潮,将新思想转化为新视野作用于学术研究;亦在研究中传递时代的声浪,借助出版、报章等现代媒介感召各阶层读者。不管是鲁迅《中国小说史略》中的反封建、“国民性批判”的“立人”观、“文学为人生”观,还是胡适“整理国故”以“再造文明”的章回小说考证,乃至阿英《晚清小说史》中马克思主义的历史社会学批评,都是时代思潮与小说史学结合的明证。其次,处在学术转型期的民国中国小说史学,必然会涉及到如何协调中西学术,并平衡传统与现代之比重的问题。小说史家的处理方式,一是偏向于西方话语的援西入中,一是在立足本土的基础上融合中西。前者的代表是刘开荣《唐代小说研究》,其研究对象“唐代小说”,包括唐传奇和俗文小说,排除了传统目录学家认定的部分小说类别;其以机械的反映论考察唐代小说,故而得出唐人小说不如西方的结论;其兴趣在“以小说补史”,所以对唐代小说的审美特性观照不足。
参考文献