第一章 基本概念及理论分析框架
第一节 相关概念界定
一、 农村低保政策
农村低保政策,即农村最低生活保障政策,我国解决农村贫困人口温饱问题的一项有效举措。那些生活在农村地区的人均纯收入低于当地最低生活保障标准的家庭成员是它的基本服务对象。该政策自 2007 年 7 月全面实施以来,一些年收入低于贫困线的困难农村居民已被纳入保障范围,这一部分人从所在地的人民政府获取基本生活物质帮助,一定程度上摆脱了身陷囹圄的艰难境遇,生活得到了有效保障。国务院规定“农村低保对象”为:家庭年人均纯收入低于当地最低生活保障标准的农村居民,主要是因病残、年老体弱、丧失劳动能力以及生存条件恶劣等原因造成生活常年困难的农村居民[1]。
二、 公共政策执行
政策执行是政策整个过程中的实践环节,是解决政策问题,实现政策目标的必经之路。在公共政策分析中,政策执行通常被视为是政策制定优劣的检测器。美国学者艾利森就曾指出“实现政府政策目标,方案确定只占 10%,而其余的 90%取决于有效的执”[2]。国内外学者对政策执行给出了许多定义,例如国外学者查尔斯 O.琼斯认为,政策执行是政策实施行动,离不开组织、解释和运用这三个重要环节。在此基础上,他进一步对三个环节进行诠释。组织代表着带着期望达到的政策目标,进行执行机构的建立和执行办法的制定。解释环节不可或缺,
它是将政策复杂晦涩内容以民众易于理解和接受的形式再次呈现的一个转化过程。而应用为了达成特定的政策目标,由执行机构支付财务费用,并且提供服务的支持性设施和设备[1]。在学者 G.C.爱德华兹 Ш(G.C.Edwards Ш)和 I.沙坎斯基(I.Sharkansky)看来,政策执行是由一系列不可或缺的活动构成的,他们在论述时指出这些活动包括发布、执行命令、提供补助、收集资料、传递信息,并且与委任人事、雇佣人员及建立组织单位等活动结合在一起,密不可分[2]。国内学者陈振明对政策执行的目的性进行强调,认为为了实现预期目标,各组织部门之间须相互配合,并且还需要执行者的协调,以及足够的监控,他指出,政策执行是将政策制定者的政策意志转化成具体实践的过程,为了促成这转变,必须充分动用各种政策资源,采取各种行动,包括宣传、实施、监控等[3]。张金马提出,政策执行就是为了达成既定的政策目标,须通过一系列活动将意图转换为实际政策效果,从而实现目标,而这些活动包括对资源、组织等要素的合理配置[4]。
结合以上多位学者关于这一概念的分析,本文把公共政策执行定义为:一个把观念形态的内容转变为现实效果,最终实现政策目标的过程。这一过程中,公共政策执行主体,通过建立组织机构、使用各种政策资源,将宣传、协调、服务等手段作用于政策对象。
.................................
第二节 理论框架的构建
一、 政策执行过程模型
(一)模型的提出
美国政策学家史密斯(Thomas.B.Smith)是第一位提出政策实施的影响因素和过程模型结构的学者。在 1973 年出版的《政策执行过程》一书中,他提出了过程模型。他将政策定义为由政府进行个一种复杂行动,具体而言,包括在旧的机构内,政府探索新的处理公共事务的模式,或是对原来处理模式进行调整、改变。史密斯认为政策在付诸实施以后,政策执行者和受影响者都会感到一种“张力”,这种紧张关系很可能引起矛盾表面化,诸如收到另外一种不同声音的反对或者阻挠。这种状态下,为了促成目标实现,可能须采取措施,进行充分回应,
.................................
第二节 理论框架的构建
一、 政策执行过程模型
(一)模型的提出
美国政策学家史密斯(Thomas.B.Smith)是第一位提出政策实施的影响因素和过程模型结构的学者。在 1973 年出版的《政策执行过程》一书中,他提出了过程模型。他将政策定义为由政府进行个一种复杂行动,具体而言,包括在旧的机构内,政府探索新的处理公共事务的模式,或是对原来处理模式进行调整、改变。史密斯认为政策在付诸实施以后,政策执行者和受影响者都会感到一种“张力”,这种紧张关系很可能引起矛盾表面化,诸如收到另外一种不同声音的反对或者阻挠。这种状态下,为了促成目标实现,可能须采取措施,进行充分回应,
来缓解矛盾。如果在处理紧张局势之后运作平稳顺畅,就实现某种制度化,仅须在必要的时候予以回馈。为了更好地说明这一过程,他将影响政策成功或失败的关键因素归结为以下四类:
第一,理想化政策,是指符合实际、科学合理、完备且可操作的政策。网罗政策的制定渊源、具体类别、内容形式等。具体而言,就是政策目标是否切合实际?政策方案的制定是否合理、合法、可行?
第二,执行机构,政策的实施需要调动所有必要的社会资源和建立一个有效的执行机构,以确保其按原定轨道行驶。执行机构是否高效决定着政策执行的顺畅与否。一般来说,执行机构不仅仅是政府,还可以是非政府组织,其由政府授权来执行政策,但在我国,政策执行一般交由政府负责。
第三,目标群体,是指为促成特定的政策目标,其行为必须进行调整的群体。他们受政策影响最为直接,是公共政策的直接作用对象。利益和认识水平与政策认可度密切相关,而政策认可度决定了其能动性。
第四,环境因素,作为外部的作用力,除政策本身和执行者之外,也是导致紧张关系,能影响政策执行的重要因素。主要包括政治、经济、文化、社会等,这些因素政策生存空间密切相关,其影响始终围绕在政策执行的全过程。

.............................
第一,理想化政策,是指符合实际、科学合理、完备且可操作的政策。网罗政策的制定渊源、具体类别、内容形式等。具体而言,就是政策目标是否切合实际?政策方案的制定是否合理、合法、可行?
第二,执行机构,政策的实施需要调动所有必要的社会资源和建立一个有效的执行机构,以确保其按原定轨道行驶。执行机构是否高效决定着政策执行的顺畅与否。一般来说,执行机构不仅仅是政府,还可以是非政府组织,其由政府授权来执行政策,但在我国,政策执行一般交由政府负责。
第三,目标群体,是指为促成特定的政策目标,其行为必须进行调整的群体。他们受政策影响最为直接,是公共政策的直接作用对象。利益和认识水平与政策认可度密切相关,而政策认可度决定了其能动性。
第四,环境因素,作为外部的作用力,除政策本身和执行者之外,也是导致紧张关系,能影响政策执行的重要因素。主要包括政治、经济、文化、社会等,这些因素政策生存空间密切相关,其影响始终围绕在政策执行的全过程。

.............................
第二章 A 县农村低保政策概况和执行现状
第一节 我国农村低保政策的发展概况
一、 我国农村低保政策的发展历史
(一)试点探索阶段
农村低保制度是一个我国反贫困工作中主要的政策工具。1994 到 1995 年间,我国进行了试点工作,上海市和山西省阳泉市于 1994 年率先开展。1995 年广西武鸣县颁布了全国第一份县级农村低保制度性文件,对政策对象、保障标准等方面规定较为详细,初具雏形。 1996 年到 2006 年底,各地区开始逐步进行农村低保制度试点探索工作
1996 年《关于加快农村社会保障体系建设的意见》由民政部下发,对建立农村低保制度正式提出了原则要求,要求各地积极试点,稳步有序地推进。强调建立这一制度的目的是保障农村贫困居民,将其作为改善贫困人口基本生活的一项重要举措。随后,吉林、广西、甘肃、河南、青海等省(自治区)出台相关文件,大力推进农村低保工作。同年,上海市发布《上海市社会救助办法》,成为全国第一个率先建制的省份。此后,越来越多的省份相继开始探索建立,探索和实践变得日益丰富。
到 2005 年 12 月,中共中央、国务院下发《关于推进社会主义新农村建设的若干意见》。文件明确了进一步完善社会救助体系的总体要求,围绕农村五保户供养、特困户生活救助等展开,要求各地推进农村低保的力度进一步加大,即在有条件的地方,积极探索建立农村低保制度,并逐步由东部地区向中西部地区延伸。截至 2006 年底,全国有北京、上海、天津、浙江、辽宁等 23 个省份(自治区)相继建立了农村低保制度。

.........................
第一节 我国农村低保政策的发展概况
一、 我国农村低保政策的发展历史
(一)试点探索阶段
农村低保制度是一个我国反贫困工作中主要的政策工具。1994 到 1995 年间,我国进行了试点工作,上海市和山西省阳泉市于 1994 年率先开展。1995 年广西武鸣县颁布了全国第一份县级农村低保制度性文件,对政策对象、保障标准等方面规定较为详细,初具雏形。 1996 年到 2006 年底,各地区开始逐步进行农村低保制度试点探索工作
1996 年《关于加快农村社会保障体系建设的意见》由民政部下发,对建立农村低保制度正式提出了原则要求,要求各地积极试点,稳步有序地推进。强调建立这一制度的目的是保障农村贫困居民,将其作为改善贫困人口基本生活的一项重要举措。随后,吉林、广西、甘肃、河南、青海等省(自治区)出台相关文件,大力推进农村低保工作。同年,上海市发布《上海市社会救助办法》,成为全国第一个率先建制的省份。此后,越来越多的省份相继开始探索建立,探索和实践变得日益丰富。
到 2005 年 12 月,中共中央、国务院下发《关于推进社会主义新农村建设的若干意见》。文件明确了进一步完善社会救助体系的总体要求,围绕农村五保户供养、特困户生活救助等展开,要求各地推进农村低保的力度进一步加大,即在有条件的地方,积极探索建立农村低保制度,并逐步由东部地区向中西部地区延伸。截至 2006 年底,全国有北京、上海、天津、浙江、辽宁等 23 个省份(自治区)相继建立了农村低保制度。

.........................
第二节 A 县农村低保政策概况
据宪法规定,我国作为单一制国家,中央拥有基本政策的制定权,地方政策的制定出台则须在中央政策的指导下进行。中央政策决定着地方政策的其方向、目标乃至行为规范,可以在一定程度上解释为地方政策仅是中央政策的具体化。中央政策是制定地方政策的前提,对于县级地方政策来说,其自上而下的过程表现为:中央政策——省级政策——市级政策——县级政策。这就意味着,对县级地方政策制定过程来说,不但存在一个“中央政策与地方政策”的关系问题,而且存在“上级地方政策与下级地方政策”的关系问题,A 县农村低保政策的制定较好地诠释出了这一点。
据宪法规定,我国作为单一制国家,中央拥有基本政策的制定权,地方政策的制定出台则须在中央政策的指导下进行。中央政策决定着地方政策的其方向、目标乃至行为规范,可以在一定程度上解释为地方政策仅是中央政策的具体化。中央政策是制定地方政策的前提,对于县级地方政策来说,其自上而下的过程表现为:中央政策——省级政策——市级政策——县级政策。这就意味着,对县级地方政策制定过程来说,不但存在一个“中央政策与地方政策”的关系问题,而且存在“上级地方政策与下级地方政策”的关系问题,A 县农村低保政策的制定较好地诠释出了这一点。
一、 A 县农村低保政策的主要构成
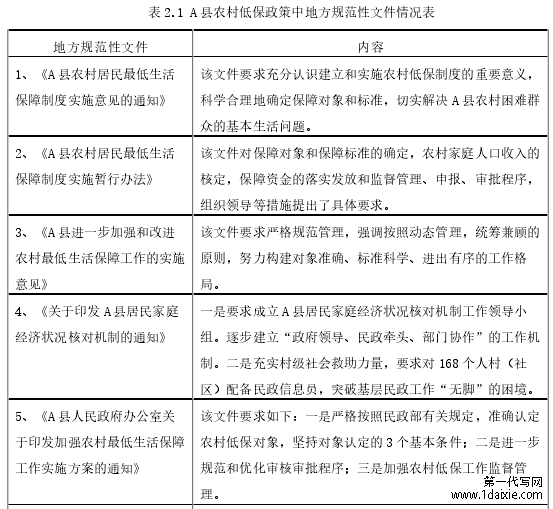
从 2007 年 1 月起,A 县全面启动农村最低生活保障工作,至 2019 年 9 月,农村低保政策较多是依据国家民政部、云南省和 P 市制定的,其构成主要是两个部分:一是地方规范性文件,具体包括以下几份文件:

................................
从 2007 年 1 月起,A 县全面启动农村最低生活保障工作,至 2019 年 9 月,农村低保政策较多是依据国家民政部、云南省和 P 市制定的,其构成主要是两个部分:一是地方规范性文件,具体包括以下几份文件:

................................
第三章 A 县农村低保政策执行问题及成因分析 ................................. 38
第一节 A 县农村低保政策执行存在的问题 .............................. 38
一、 政策对象认定存在偏差 ...................................... 38
二、 政策标准低改善效果差 .................................. 41
第四章 A 县农村低保政策执行问题消解路径 ............................. 54
第一节 政策本身方面................................ 54
一、 建立健全农村低保法律制度 ................................ 54
二、 设计科学合理农村低保政策 ................................ 54
第四章 A 县农村低保政策执行问题消解路径
第一节 政策本身方面
一、 建立健全农村低保法律制度
从法律出发,我国政府对保障公民的最低生存权具有法定责任。我国宪法规定:“中华人民共和国公民在年老、疾病和丧失劳动能力的情况下,有从国家和社会获得物质帮助的权利”。目前,关于农村低保,我国仍然没有全国统一的立法,没有一部完整的规范救助对象、救助内容、救助标准、经费来源等内容的法律,缺乏与城市低保同等级别的法律规范。《城市居民最低生活保障条例》、《最低生活保障审核审批办法(试行)》和《社会救助暂行办法》是我国居民最低生活保障的法律依据,而农村低保相关法律制度建设至今仍是空白一片。现阶段开展农村低保工作主要依靠政策性的规定进行,导致各地在执行农村低保政策时,常出现低保对象界定模糊、标准不一致、管理不规范、监督不到位等问题,这些问题归根到底是全国没有一部关于农村低保的法律对具体工作进行规范所致。因此,我国应尽快建立农村低保法律体系,对如何制定标准、筹集与管理资金等各方面做出明确规定,确保保障资金来源稳定,保障对象和标准明确,监督管理规范。
第一节 政策本身方面
一、 建立健全农村低保法律制度
从法律出发,我国政府对保障公民的最低生存权具有法定责任。我国宪法规定:“中华人民共和国公民在年老、疾病和丧失劳动能力的情况下,有从国家和社会获得物质帮助的权利”。目前,关于农村低保,我国仍然没有全国统一的立法,没有一部完整的规范救助对象、救助内容、救助标准、经费来源等内容的法律,缺乏与城市低保同等级别的法律规范。《城市居民最低生活保障条例》、《最低生活保障审核审批办法(试行)》和《社会救助暂行办法》是我国居民最低生活保障的法律依据,而农村低保相关法律制度建设至今仍是空白一片。现阶段开展农村低保工作主要依靠政策性的规定进行,导致各地在执行农村低保政策时,常出现低保对象界定模糊、标准不一致、管理不规范、监督不到位等问题,这些问题归根到底是全国没有一部关于农村低保的法律对具体工作进行规范所致。因此,我国应尽快建立农村低保法律体系,对如何制定标准、筹集与管理资金等各方面做出明确规定,确保保障资金来源稳定,保障对象和标准明确,监督管理规范。
二、 设计科学合理农村低保政策
(一)科学设计收入核算方法
家庭收入核算方法对农村低保政策执行的重要性是毋容置疑的。我国现行农村低保制度很大程度上是参照城市低保制度进行设计的,这就导致收入核算方法没有充分考虑到农村贫困家庭自身的特殊性,比起城市贫困家庭,农村贫困家庭的情况更为庞杂繁琐。将需精细化的进行简单化处理,如同削足适履,势必面临更多的问题。依据《社会救助暂行办法》第九条、第十二条,农村低保通过家计调查方法来瞄准贫困家庭。准确高效地识别出政策对象是低保政策顺利执行的关键,但是像 A 县乡镇人民政府这样的基层政府由于收入核查困难以及基层行政能力不足等原因,在实际执行过程中家计调查很难真正实施。
....................................
结语(一)科学设计收入核算方法
家庭收入核算方法对农村低保政策执行的重要性是毋容置疑的。我国现行农村低保制度很大程度上是参照城市低保制度进行设计的,这就导致收入核算方法没有充分考虑到农村贫困家庭自身的特殊性,比起城市贫困家庭,农村贫困家庭的情况更为庞杂繁琐。将需精细化的进行简单化处理,如同削足适履,势必面临更多的问题。依据《社会救助暂行办法》第九条、第十二条,农村低保通过家计调查方法来瞄准贫困家庭。准确高效地识别出政策对象是低保政策顺利执行的关键,但是像 A 县乡镇人民政府这样的基层政府由于收入核查困难以及基层行政能力不足等原因,在实际执行过程中家计调查很难真正实施。
....................................
中国古代先贤曾提出:“鳏寡孤独废疾者、皆有所养”,“选贤良、收孤寡、补贫穷、如是则庶人安政矣”。农村低保制度事关困难群众衣食冷暖,事关社会和谐稳定公平正义,是党和政府保障基本民生的重要制度,从制度建立至今,已经救助了大量贫困群体。本文以国家级贫困县 A 县近年来农村低保政策执行为研究对象,通过走访调查和访谈等形式分析 A 县农村低保政策的执行现状和过程中存在的问题,采用史密斯政策执行过程模型深入地分析 A 县农村低保的政策执行问题成因,并在此基础上提出优化建议。
研究发现 A 县农村低保政策自实施以来取得了较为显著地效果,定期复查核查,强化责任追究,保障标准逐年提高等,一定程度上保障了农村困难群体的基本生活。但与此同时,其执行过程中也存在着许多不可回避的问题:政策对象认定有偏差;保障标准低改善效果差;与扶贫开发和其他社会救助政策衔接不到位等。究其原因,主要是政策本身操作可行性、连续性缺失;政策执行主体人力资源有限、监督机制不健全、政策沟通缺失;目标群体对政策的认识不全面;自然、经济和文化环境等多方面影响。因此,相对的应从以下几个方面消解政策执行问题:一是针对政策本身,建议健全农村低保法律制度、科学合理设计收入核算方法和确定低保标准、建立健全监督长效机制、强化农村低保与其他政策衔接;二是针对政策执行主体,建议加强基层能力建设、加大教育培训力度;三是针对目标群体,建议提高低保对象的政策认知、提高低保对象自救能力、建立健全群众利益诉求表达机制;四是针对政策环境,提出以文化旅游产业为支撑推动区域经济发展、提高农村群众的文化水平和素质、强化对农村家庭养老和子女赡养义务的宣传等。
参考文献(略)