这是一篇金融学核心期刊代写论文范文,是国内论文代写的一个经典案例,是职称代写需要代写代发的论文类型,本文将管理层风险偏好这一关键情境因素量化并嵌入风险预警模型,正是在上述要求下迈出的重要一步。未来研究可进一步从以下方向进行拓展:探究家族企业与职业经理人制企业在风险偏好上的系统性差异及其对风险预警阈值的影响。
一、问题的提出
中国共产党第二十届中央委员会第四次全体会议于2025年10月23日审议通过了《中共中央关于制定国民经济和社会发展第十五个五年规划的建议》,明确强调需“提高防范化解重点领域风险能力,统筹推进房地产、地方政府债务、中小金融机构等风险有序化解,严防系统性风险。”习近平总书记在2025年底召开的中央经济工作会议中也强调,要“持续防范化解重点领域风险”。此外,在2023年中央金融工作会议上,习近平总书记明确要求“增强风险预警能力”。这些政策和指示表明,构建系统性风险防控体系、增强风险预警和风险抵御能力已成为当前政策的核心关切。从学术研究现状来看,风险预警已成为社会科学及工程技术领域的研究热点,而企业财务风险预警更是会计与公司财务学科理论与实践长期关注的经典议题。然而,当前主要依赖历史财务数据构建风险预警模型的方法,由于缺乏扎实的经济管理理论支撑,导致其在企业实际的风险管理过程中仍然面临应用困境(常立华,2018)。具体而言,现有研究往往过度聚焦于复杂数理模型的构建,既未能充分融合企业管理层的风险偏好,也未能将风险预警有机嵌入企业整体的风险管理流程中。尽管相关预警指标体系一直在不断丰富,数理统计与人工智能模型也在不断持续优化,但风险预警在企业实务中的推广成效并未取得显著突破。
当前,企业财务风险预警研究普遍采用相似范式,即选取一组有风险(或称陷入危机、经营失败)的企业与一组无风险(或称无危机、经营正常)的企业作为样本;然后筛选出在两类企业间具有显著差异的财务指标作为预警变量,建立模型并不断调整,以追求较高的预警准确率;最后利用样本外数据进行测试,以验证模型的泛化能力。根据财政部发布的《管理会计应用指引——第700号风险管理》(以下简称《指引》)的要求,风险管理相关管理会计工具应与企业战略设定、经营管理与业务流程相融合。然而,当前大多数风险预警模型存在较为明显的局限,即缺乏与企业实际管理情境的融合性,忽视了与企业战略相关的管理策略,特别是忽视了企业风险偏好在财务风险预警中的作用。具体表现为,模型通常将“有风险”与“无风险”的标签简单赋值为1和0,并机械地将预警阈值设定为中间值0.5。当模型概率值大于0.5则认为更接近于1,即有风险,反之则认为更接近0,即无风险。但从《指引》要求看,风险管理目标的设定是在确定企业风险偏好的基础上,在现实中,不同企业管理层的风险偏好具有显著的异质性,预警阈值及相应的应对策略理应根据这一偏好进行个性化设定。从管理会计工具的应用实践来看,管理层往往更倾向于使用能够体现其管理风格与偏好的定制化工具,而非受限于固定模型框架。管理会计工具的研发应当融入权变思想,使其支持企业进行个性化定制(冯巧根,2024)。尤其是当工具无法反映管理层自身风险偏好、将预警阈值僵化设置为固定值时,其应用效果必然会大打折扣。
当前,上述采用统一化风险预警阈值的研究普遍忽视了管理层风险偏好这一关键的非财务因素,这种研究范式上的局限,直接削弱了风险预警模型在企业具体实践中的适用性与有效性。尽管部分财务预警类研究或基于人工智能的判别模型尝试对预警阈值进行单向调整——例如,为降低漏报风险而调低阈值,或为减少误报而调高阈值。然而,此类方法在统计学上仅实现了单方面的纠偏,即它在修正一类错误(如漏报率)的同时,往往不可避免地显著增加了另一类错误(如误报率)的发生概率。这种“顾此失彼”的困境,暴露出当前风险预警机制在阈值设定逻辑上的内在缺陷。
为克服和解决上述研究缺陷,本文将风险偏好指标嵌入财务风险预警模型。该指标通过捕捉企业预警标签概率的动态变化,实现了对企业风险偏好的细粒度识别。基于这一识别结果,本文进一步实施了预警阈值的个性化调整机制,显著提升了模型预警的准确率与预警信号的适度
决策场景,不仅验证了相关理论在企业层面的适用性,也实质性地拓展了风险偏好理论的边界与应用场景。
二、财务风险预警与细粒度风险偏好度量
(一)模型选取与预警标签
财务风险(也称财务危机或财务困境)的界定在学术研究中存在显著差异,其定义范畴广泛,既可指最为严峻的破产状态,也涵盖偶发性的债务违约等情形。因此,财务风险实证研究的核心在于预警标签(或称代理变量)的选取,这一选择直接决定了财务风险的度量方式,而如何度量财务风险的关键则是如何定义财务风险。现有研究对财务风险预警标签的选择主要可以归纳为三类:一是基于某些正向财务指标的持续恶化或低于行业均值,例如投资收益率长期低于同行业均值、股东权益回报率连续多年下滑等(唐林林等,2023);二是以债务违约事件为标签,这主要基于狭义的财务风险定义(潘泽清,2018);三是将企业是否破产作为财务风险的判别标准(杨术,2021)。本文采用中华人民共和国财政部企业司《财务风险管理指引》(2004)中的定义,财务风险即“因各种难以预计或无法控制因素的内外部因素影响,导致企业实际财务收益与预期收益发生偏离,从而蒙受损失的可能性”。该风险与企业资金的筹集、运用及管理活动密切相关,具体表现为筹资风险、投资风险、现金流量风险以及利率汇率风险等。

基于上述定义,本文选取“是否被证券交易所实施风险警示”作为财务风险的预警标签,这主要基于该标签能够适度、全面且公允地反映企业的财务风险状态。相较于以破产为标签所导致的预警迟滞,以及以收益波动或偶发违约为标签所引发的预警过度敏感,“交易所风险警示”这一标签的风险程度更为适中。即便公司被实施风险警示(即“戴帽”),通常仍保留一定的调整缓冲期,这为企业管理层提供了自主应对与风险承担的选择空间,同时也为后续研究管理层风险偏好及其预警阈值调整奠定了基础。此外,该标签具备较好的综合性,能够较为全面地覆盖各类财务风险情形。根据《上海证券交易所股票上市规则》和《深圳证券交易所股票上市规则》,被实施“强制退市风险警示”(股票简称前冠以“*ST”)及“其他风险警示”(股票简称前冠以“ST”)的情形共计十余类。这些情形多以财务性指标或行为作为评判依据,包括净利润、净资产、营业收入等财务数据的异常,会计信息披露问题,股权分布不合规,违规占用资金或担保等。同时,也涵盖了由财务风险所衍生的后果,例如被审计师出具非标准审计意见、涉及重大违法行为、银行账户遭冻结、主要生产经营活动受严重影响以及被法院受理破产或重整申请等。此外,本文在构建财务风险预警主体模型及识别风险偏好时,均采用机器学习中的支持向量机模型(以下简称“SVM”模型)。该模型适用于解决本文研究此类样本容量相对有限的分类问题。
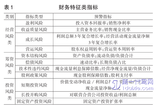
(二)风险预警与风险偏好指标的选取
1. 风险预警指标构建。本文从企业自身财务特征、利益相关方行为以及行业地域、利率汇率、公司类型等其他宏观与结构性指标三个维度构建企业财务风险预警指标体系。在指标选取过程中,本文进行了如下细化处理:首先,严格区分指标属性,聚焦于导致财务风险的“原因类”指标而非风险发生后的“现象类”指标。现有部分研究为了提升财务风险预警准确率,纳入了财务报告延期披露、盈余操纵迹象等指标,然而这些指标实为财务风险发生后的异常表现而非导致财务风险的成因。其次,本文避免选用诸如经济增加值、审计意见、内部控制指数等综合性风险评估指标。因为这类指标本身是经由多种财务与非财务特征综合评价得出的结论,如果将其直接引入财务风险预警模型,易与其他基础指标产生多重共线性问题,从而干扰模型判断。特别地,借鉴王秀丽等(2017)的研究,根据公司的经营模式,本文对报表数据来源进行了区分。通过计算“(母公司长期股权投资-企业集团长期股权投资)/母公司总资产”这一指标来判定公司类型,即:当母公司为经营主导型时,对预警指标的计算采用母公司报表数据;而当母公司为投资主导型时,对预警指标的计算则采用合并报表数据。此外,对于所有涉及营业收入的指标,本文均扣除税金及附加当期发生额,即采用“营业净收入=营业收入-税金及附加”进行计算,因为税金及附加科目以核算价内税为主,而价内税包含在营业收入中,这部分并不构成企业真实的营业收入(马元驹等,2021)。
2.风险偏好指标构建。风险偏好是金融参与者进行风险管理活动的逻辑起点。然而,在企业管理领域,关于管理层风险偏好如何影响企业风险管理实践的探讨仍相对有限,尚未形成将风险偏好有效识别并融入财务风险预警机制的系统理论与成熟实践。通常而言,风险偏好被粗略地划分为保守型与激进型,或在此基础上增加风险中立型而形成风险偏好三分法。但这种分类方法颗粒度过粗,难以满足企业进行精细化风险管理的需求,因此亟需对其进行更细粒度的度量。目前,企业层面的风险偏好度量缺乏一套公认的“金标准”,特别是在非金融领域的研究中更为突出。风险量表法可以度量风险偏好水平,是可能的路径之一,但对问卷或量表设计的要求极高,且被调查对象(多为管理层)对自身偏好的认知可能存在偏差,导致测量结果会出现有意或无意的失真。
三、基于风险偏好的企业财务风险预警阈值调整
(一)预警阈值的相关研究现状
阈值是风险预警模型中的一个关键判别指标,它作为区分有无风险或风险程度的分界值,将直接影响预警结果的准确性。在二分类风险预警中,若模型输出值高于设定阈值,则发出预警信号。当前,大多数相关研究聚焦于构建预警指标体系(即风险产生因素)和优化风险识别模型(即风险传导机制),而对预警阈值本身的探讨相对不足。常见的做法是将二分类虚拟变量的中间值0.5设定为阈值,即“等分法阈值设定”(梁力军,2025)。现有涉及预警阈值的研究主要呈现出两种思路:一是以风险概率的形式呈现阈值,例如阮素梅等(2022)在智能财务风险识别中的研究;二是基于具体财务指标设定阈值,通常将行业平均值作为临界点,如王竹泉等(2025)对房地产企业债务风险的预警研究。其中,后一种方法更适用于单一行业或企业内部的应用实践。值得注意的是,在二分类风险预警中,阈值设定与预警中两类错误的权衡密切相关,即第一类错误(漏预警)与第二类错误(过度预警)。Theodossiou(1987)对此进行了专门研究,指出预警阈值(或称最优临界值、分界点)的确定取决于两类错误所带来的相对成本,为此,他利用破产公司为样本,提出了最优临界值P的计算公式(1)。其中,q1和q2分别代表风险公司与无风险公司在市场中的先验概率,c1和c2则分别为漏预警与过度预警的成本权重,这些权重需由管理层或研究者主观界定。q1c1q2c2 *P = ln 12 (1)郑玉华等(2014)借鉴上述研究确定了适用于我国情境的最优预警分界点。对比公式(1)可知,采用等分法(预警阈值=0.5)实质上隐含了三个强假设:风险公司与非风险公司的数量相等(q1=q2);两类错误造成的危害相同(c1=c2);管理层对两类错误的容忍度无差异。这些假设显然忽略了企业风险偏好的影响,与现实情况存在显著背离。这也在一定程度上解释了为何财务风险预警理论虽然研究成果丰富,但企业的实际应用效果却时常不佳(常立华,2018)。
(二)阈值调整模型构建
尽管机器学习领域常常通过调整阈值来优化模型在特定测试集上的表现,或针对不同场景(如医疗诊断重视降低漏报率、可靠设备监控重视降低误报率)设定单一固定阈值,但这类方法往往存在一定的局限性。它们往往在降低一类错误的同时会导致另一类错误的增加,且未能系统性地反映决策者风险偏好对预警阈值设定的根本性影响。其提升的准确率大多源于大样本统计优化,同时采用统一阈值,无法满足企业个性化管理的需求。因此,要实现对企业财务风险的准确和适度预警,必须将预警指标与管理层的风险偏好相结合,设定具有企业特异性的预警阈值。基于此,本文提出一种创新路径,即通过融合多视角财务历史决策与管理层特征来识别企业细粒度风险偏好,并据此调整预警阈值,以期提升财务风险预警的准确率与战略适配性,核心在于建立风险偏好与预警阈值之间的量化关系。本节将前文得到的细粒度风险偏好度量结果应用于阈值调整,旨在兼顾预警效果提升与企业个性化管理需求之间的关系,从而有效提升管理会计工具的实用性。从风险管理的普遍认知来看,对于激进型管理层应适当提高预警阈值,以减少过度预警对日常经营的干扰;而对于保守型管理层则应降低预警阈值,以揭示稳健财务表现下可能隐藏的财务风险。前文的实证样本分布(见表7)及多次随机抽样试验结果也支持了这一逻辑,即在发生漏预警(需降低阈值)的企业中,风险偏好为负(偏保守)者居多;而在发生过度预警(需提高阈值)的企业中,风险偏好为正(偏激进)者更常见,这一稳定的分布规律为后续提升预警准确率提供了实证基础。由于风险预警准确率依赖于风险预警阈值,而阈值设定又需要考虑风险偏好,三者之间构成了一个循环依赖关系。因此,仅能依据风险偏好对预警阈值进行迭代调整。通过机器曲线初步拟合发现,风险偏好与阈值调整目标值的数量之间大致呈线性相关关系,基于此,本文引入系数k,并将其定义为“风险偏好调整因子”,然后构建如下阈值调整函数:预警阈值=k*风险偏好+0.5(2)其中,约束条件为k>0,且调整后风险预警准确率需得到提升。公式(2)本质上是关于风险偏好的函数,它反映了管理层主观风险态度所引致的阈值偏移,而非企业客观风险概率的变化。其中,风险偏好调整因子k代表了单位风险偏好变化所要求的阈值补偿幅度,即管理层风险偏好对预警阈值标准的敏感度。当k为正值时,模型遵循“对激进型提高阈值,对保守型降低阈值”的常规管理逻辑。k值的大小,量化了企业愿意在统计误报风险与战略决策空间之间进行权衡的程度,即一个较大的k值意味着企业的预警系统对管理层风险偏好高度敏感,允许根据管理层的风险偏好进行大幅度阈值调整;反之,一个较小的k值则代表预警阈值调整相对审慎。因此,k值的确定实质上反映了企业对风险预警系统“精准性”与“适用性”的权衡。下文将通过实证数据为k系数寻找一个稳定且有效的估计值。
(三)实证研究与结果分析
本研究利用预警模型测试集数据,基于公式(2)进行阈值调整的实证检验。鉴于样本中风险偏好值的绝对值普遍较小(最大为0.11,见表7),故对调整因子k采用步长为1的迭代搜索法。通过统计不同k值下预警结果改对与改错的样本数量,并结合ST与非ST公司比例另行随机抽取验证样本以检验k值的稳健性。需要说明的是,在实际应用中,企业风险偏好类型是待评估的未知量,此处实证研究旨在利用已标注样本来确定模型系数k,并验证其提升预警效果的能力。
四、研究结论及政策建议
本文在现有风险偏好多维度画像研究的基础上,进一步构建了细粒度风险偏好识别模型,并基于该模型进行了风险预警阈值的个性化调整。与采用统一阈值的常规风险
预警模型相比,该预警模型在随机样本测试中使风险预警准确率提升了5.4个百分点,达到93.38%,且稳定地将纠错率维持在40%以上,同时改善了漏预警与过度预警问题。本文研究的主要贡献在于,通过建立风险偏好与风险预警阈值之间的函数关系,实现了风险预警阈值的个性化和可操作化调整,改变了传统模型为追求大样本统计准确性而进行单向阈值调整的做法,使风险预警系统能够更好地契合企业特定的战略导向。将风险偏好引入风险管理实践,不仅有助于提升风险预警准确率,而且能够促进管理会计工具的个性化应用,从而实现了对风险管控与企业发展战略二者之间关系的协调与兼顾。当然,企业风险预警阈值的最终确定是一个复杂的过程,除风险偏好以外,还需要综合考虑其他因素,这有待未来作进一步深入的研究。基于上述研究结论,本文提出如下相关管理建议。
第一,企业应将风险偏好评估纳入常态化风险管理体系。本文研究发现,将细粒度风险偏好与预警阈值动态关联能够显著提升风险预警的精准性与战略适配性,因此,企业亟需将抽象的风险偏好概念转化为可执行、可追溯的常态化风险管理流程。具体而言,建议由董事会下设的风险管理委员会(或类似最高风险管理机构)牵头,每年至少开展一次针对核心管理层(包括董事会成员、高级经理层)的全面风险偏好评估。评估可依据本文构建的四维度框架(见表4)设计结构化问卷与访谈提纲,并辅以对历史投资、融资以及并购等重大决策的量化回溯分析。该评估的核心应用在于指导企业各类风险预警模型的阈值参数校准与设定。同时,企业应建立“风险偏好-预警阈值”映射关系库,将评估得出的定性偏好与量化偏好值(如公式(2)中的“风险偏好”变量)输入预警系统,从而实现预警阈值的个性化和动态化设置。此外,企业需建立预警阈值调整的追溯评估与持续优化机制。在每次重大风险事件发生后或每季度/半年度,企业应对风险预警信号的准确性、响应及时性以及阈值设置的合理性进行复盘,分析“误报”与“漏报”案例是否与当前的风险偏好设定相符,从而迭代优化风险偏好调整因子k等关键参数,旨在实现风险预警系统与企业管理风格的动态和智能适配。
第二,相关监管部门应完善风险预警差异化指引,鼓励企业披露个性化风险预警机制。为引导企业从“形式化合规”转向“实质性风险管控”,财政部、证监会等监管机构有必要在现有内部控制与风险管理规范框架下,出台更具操作性的差异化指引。当前,企业风险预警实践往往陷入“一刀切”的困境,或照搬监管底线要求,或简单套用行业平均值,从而导致预警机制与自身战略相脱节。监管部门应倡导并规范“基于风险的预警”原则,明确允许并指导企业根据自身规模、行业特性、发展阶段和战略目标,建立个性化的风险预警体系,鼓励企业披露个性化预警机制。具体而言,建议在《企业内部控制评价报告》或年度财务报告的“管理层讨论与分析”部分,增设“风险偏好与预警机制说明”专项章节。监管指引可提供该章节的披露框架,要求企业至少阐明:(1)本年度经评估确定的核心风险偏好及其决策依据;(2)关键财务风险预警指标的阈值设置逻辑及其具体数值;(3)该阈值与行业平均水平、历史基准的对比情况及设定理由,特别是如何体现管理层风险偏好的影响;(4)本年度预警阈值的主要调整情况及其背后的偏好考量或业务动因。这种披露不仅能够增强企业风险管理的透明度,有助于引导企业提升风险管理的针对性与有效性,还能促使管理层更为审慎地思考风险与战略关系的权衡,并向市场投资者传递更精准的风险画像。
第三,深化本土情境分析,构建个性化风险管理体系,推动风险管理工具从通用化到定制化转型。针对当前相关管理会计工具的应用瓶颈,在利用通用大样本模型构建风险预警指标体系的同时,应更加重视对我国企业个性化风险管理需求的深入分析。当前,以智能预警模型为代表的风险管理会计工具,其开发多依赖于大规模历史数据训练的通用算法,追求的是统计意义上的整体预测准确性。然而,这种“普适性”模型在应用于具体企业时,常因忽略其独特的内部情境(如特定的公司治理结构、管理层风格、地域文化、资源约束)而出现“水土不服”,导致工具应用效果不佳、难以深度融入管理决策,这是制约管理会计实践价值发挥的关键瓶颈之一。因此,学术界与实务界在引进和开发先进的风险管理工具时,必须坚持“通用性与个性化并重”的双轨思路。一方面,继续利用大数据和机器学习技术优化通用模型的预测预警能力;另一方面,更要投入资源深入研究中国本土企业,特别是不同所有制、不同行业、不同生命周期阶段企业的个性化管理情境与需求。
本文将管理层风险偏好这一关键情境因素量化并嵌入风险预警模型,正是在上述要求下迈出的重要一步。未来研究可进一步从以下方向进行拓展:探究家族企业与职业经理人制企业在风险偏好上的系统性差异及其对风险预警阈值的影响;分析在宏观经济周期波动时,企业风险偏好的动态调整规律及其与预警阈值联动的作用机制;考察数字经济时代企业的数字化转型程度如何调节管理层风险偏好对预警系统效能的传导路径等。这就要求我国的会计和财务研究需从单纯模仿和验证西方模型,转向构建能够解释置了经过验证的通用算法模型,更应提供强大的“情境适配”接口,能够允许企业便捷地输入自身的风险偏好参数等个性化要素,从而使通用模型能够快速“定制化”并生成贴合企业自身特点的风险预警规则、阈值与报告。这既是破解管理会计工具“应用最后一公里”难题的必然选择,也是构建中国特色会计理论与技能体系、推动会计学科服务中国经济高质量发展的重要使命。
参考文献 略